Skip to main content
 

2.120.10 Engineering ELC Documentation

Manual Transmittal

June 04, 2024

Purpose

(1) This transmits revises IRM 2.120.10 Solution Engineering - Engineering ELC Documentation due to “OneSDLC” compliance.

Material Changes

(1) Making changes to IRM to be OneSDLC Compliant.

Effect on Other Documents

IRM 2.120.10 dated December 27 2022 is superseded.

Audience

This process description is applicable to all information Technology (IT) organizations, contractors, and other stakeholders that will be creating Engineering documents.

Effective Date

(06-04-2024)


Rajiv Uppal
Chief Information Officer

Program Scope and Objectives

  1. Overview - This process was established in order to provide guidance on how to produce required engineering documents for projects following the OneSDLC.

  2. Purpose - This Engineering OneSDLC Documentation process is to be followed for producing Engineering documents for projects following the OneSDLC.

  3. Audience - This process is directed to all organizations that have a responsibility for producing engineering documentation required by the OneSDLC.

  4. Policy Owner -The ACIO of Enterprise Services (ES).

  5. Program Owner- The Director of Solutions Engineering (SE) located within ES.

  6. Primary Stakeholders - .The stakeholders will be organizations that have a responsibility to produce Engineering documents.

  7. Program Goals - This IRM Program Goal is to provide instructions to projects for producing correct and complete engineering documents for signature by the Director, Solution Engineering.
    .

Background

  1. A process is defined as “A set of related activities that accomplish a common goal”. The process definition laid out in this document further breaks down these Activities into Tasks, each of which have a complete set of attributes defined such as data and tool specifications and the role(s) responsible for executing the tasks. The document also includes process goal and objectives, metrics, role definitions, policies and other process related attributes..

Process Description
  1. Engineering Documentation is a process to produce and obtain approval for engineering documents that are required by the OneSDLC for project .

Goal
  1. The process goal describes a specific purpose or achievement toward which the efforts of the process are directed. Each process has a specific focus and when combined with the other processes, forms a comprehensive framework for delivering and managing services.
    The goal of these documents is for the Project Analyst to produce and validate the documents, Then to be able to obtain a signature from the Director.

Objectives
  1. Process objectives describe material outcomes that are produced or achieved by the process. The following is a list of objectives for this process:.

    • Creation of an Engineering OneSDLC design document

    • Review and approval of Engineering OneSDLC design document

Authority

  1. All proposed changes to this document must be submitted in writing, with supporting rationale, to the Chief, Process Maturity, Solution Engineering.

Roles and Responsibilities

  1. Each process defines at least one role. Each role is assigned to perform specific tasks within the process. The responsibilities of a role are confined to the specific process. They do not imply any functional standing within the hierarchy of an organization. For example, the process manager role does not imply the role is associated with or fulfilled by someone with functional management responsibilities within the organization. Within a specific process, there can be more than one individual associated with a specific role. Additionally, a single individual can assume more than one role within the process although typically not at the same time.

    Name Description
    Project Office Analyst The Project Office Analyst populates the OneSDLC template
    Project Office Lead The Project Office Lead sends an e-mail to the SE Front Door requesting the WR number and a request for the correct OneSDLC template and download the template.
    SE Front Door Analyst The SE Front Door Analyst sends the information to the Project Office Lead

Program Management and Review

  1. Policies outline a set of plans or courses of action that are intended to influence and determine decisions or actions of a process. Policies provide an element of governance over the process that provides alignment to business vision, mission and goals.

    Process Management  
    Statement: The Engineering Documentation process has a single Process Owner and a separate Process Manager responsible for implementation and ensuring adherence to the process. The process will be reviewed regularly to ensure that it continues to support the business requirements of the enterprise. The process will be designed and developed based on ROI to the business. Process metrics will be focused on providing relevant information as opposed to merely presenting raw data.
    People:  
    Statement: Roles and responsibilities for the process must be clearly defined and appropriately staffed with people having the required skills and training. The mission, goals, scope and importance of the process must be clearly and regularly communicated by upper management to the staff and business customers of IT. All IT staff (direct and indirect users of the process) shall be trained at the appropriate level to enable them to support the process.
    Rationale: It is imperative that people working in, supporting or interacting with the process in any manner understand what they are supposed to do. Without that understanding Engineering Documentation will not be successful.
    Process:  
    Statement: Modifications to the Engineering Documentation process must be approved by the Process Owner. The design of the process must include appropriate interfaces with other processes to facilitate data sharing, escalation and workflow. The process must be capable of providing data to support real-time requirements as well as historical/trending data for overall process improvement initiatives. The process must be fully documented, published and accessible to the various stakeholders of the process. The process will be reviewed on a periodic basis in order to ensure it continues to support organizational goals and objectives (continuous improvement). The process must include Inputs, Outputs, Controls, Metrics, Activities, Tasks, Roles and Responsibilities, Tool and Data requirements along with documented process flows. The process will be kept straight forward, rational, and easy to understand.
    Rationale: The process must meet operational and business requirements.
    Technology and Tools:  
    Statement: All tools selected must conform to the enterprise architectural standards and direction. Existing in-house tools and technology will be used wherever possible, new tools will only be entertained if they satisfy a business need that cannot be met by current in-house tools. The selection of supporting tools must be process driven and based on the requirements of the business. Selected tools must provide ease of deployment, customization and use. Automated workflow, notification and escalation will be deployed wherever possible to minimize delays, ensure consistency, reduce manual intervention and ensure appropriate parties are made aware of issues requiring their attention.

    The tools used by this process are the following:
    N/A
    Rationale: Technology and tools should be used to augment the process capabilities, not become an end themselves.

Program Control

  1. Activities involved in ensuring a process is predictable, stable, and consistently operating at the target level of performance.

Controls
  1. Process controls represent the policies and guiding principles on how the process will operate. Controls provide direction over the operation of processes and define constraints or boundaries within which the process must operate.

    Name Description
    Engineering Policy The Engineering Policy mandates the process that documents, reviews, and approves the OneSDLC Engineering documents – Engineering Plan, Simplified Design Specification Report, Interface Control Document(s), and Government Equipment List.
    Scope All projects will follow the Engineering Documentation process which will be used to select, design, and implement solutions to requirements and associated activities in accordance to this policy.

Metrics
  1. Metrics are used for the quantitative and periodic assessment of a process. They should be associated with targets that are set based on specific business objectives. Metrics provide information related to the goals and objectives of a process and are used to take corrective action when desired results are not being achieved and can be used to drive continual improvement of process effectiveness and efficiency.

  2. Management will regularly set targets for process performance, gather quantifiable data related to different functions of the Engineering OneSDLC Documentation process, and review that data in order to make informed decisions and take appropriate corrective action, if necessary. All Measurements has a defined data dictionary, map to the organizational strategic goals, and be documented in a Process Measurement Plan. The Process Measurement Plan template is available in the IT PAL.

Tailoring Guidelines
  1. The tailoring guidelines identify the allowable variations of the IT organization’s standard process as needed for adjustments (adding, deleting, modifying) relative to specific operational or functional needs of another organization. Process tailoring is about roles and procedures, not the standard process or major activities defined in this process. All tailoring request, with supporting rationale, must be submitted in writing to and approved by the Engineering Documentation owner.
    N/A

Quality Assurance
  1. The Engineering OneSDLC Documentation may be part of a Quality Assurance review at the discretion of the Process Owner.

Terms/Definitions/Acronyms

  1. Terms/Definitions/Acronyms

Terms and Definitions
  1. Terms and Definitions

    Term Definition
    RACI The RACI model is based on the principle that people act in one of four ways when executing a task. It accounts for the fact that more than one role may be active in performing a specific task while clearly defining specific responsibilities for that role. While many roles may be involved in a task only one is Accountable for the results. The actions are: R Responsible for the action (may do the task) A Accountable for the action (including approval) C Required to be Consulted on the action I Required to be Informed of the action If a task does not have an Accountable role indicated then the Responsible role is assumed to be accountable for the task.

Acronyms
  1. Acronyms
    .

    Acronyms Description
    RACI Responsible, Accountable, Consulted and Informed
    SDSR Simplified Design Specification Report
    ICD Interface Control Document
    GEL Government Equipment List
    OneSDLC One Solution Delivery Lifecycle
    SE Front Door Analyst Solution Engineering Front Door Analyst
    SE POC Solution Engineering Point of Contact

Related Resources

  1. OneSDLC Artifacts

Training

  1. Process training involves training all stakeholders about key processes that are crucial for an organization to deliver business objectives. Training provides clarity to employees on a set of procedures that needs to be carried out as part of the process and the best possible way to do them. List below the training resources available for this process:
    Engineering Documentation training class.

    • Engineering Documentation process training is requested by e-mail to the SE Front Door

Process Workflow

  1. A process workflow consists of Activities and Tasks, Inputs and Outputs, Roles, and Flow Diagrams. It describes the tasks, procedural steps, organizations or people involved, required input and output information, and tools needed for each step of the process.

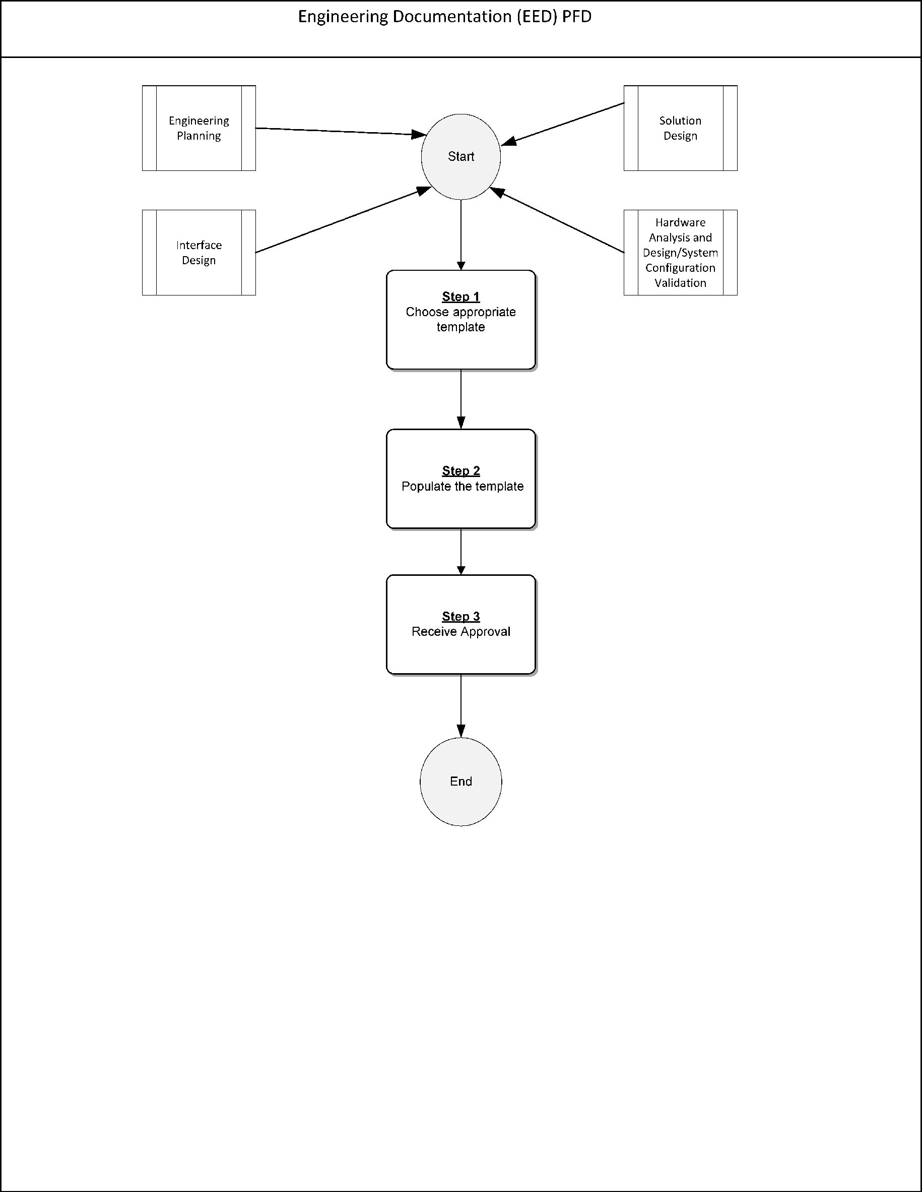
Main Process Diagram

  1. Figure 2.120.10-1

    This is an Image: 74889001.gif

    Please click here for the text description of the image.

Inputs

  1. Process inputs are used as triggers to initiate the process and to produce the desired outputs. Users, stakeholders or other processes provide inputs. The following is a list of inputs for this process:
     

    Name Description Supplier
    Interim Engineering Plan the document (s) that capture the information collected during Engineering Planning Engineering Planning Process
    Interim SDSR the document(s) that capture the information describing the component design created during Solution Design process work Solution Design Process
    Interim ICD the document(s) that capture the interface design created during Interface Design process work Interface Design Process
    Interim GEL the document(s) that capture the list of HW/SW needed to build the design Hardware Analysis and Design/System Configuration Validation Process
    Engineering Plan template the template to fill out to produce the Engineering Plan IT PAL
    SDSR template the template to fill out to produce the SDSR IT PAL
    ICD template the template to fill out to produce the ICD(s) IT PAL
    GEL template the template to fill out to produce the GEL IT PAL

Outputs

  1. Each process produces tangible outputs. These outputs can take the form of products or data and can be delivered to a user or stakeholder or they can be used as inputs to other processes. Outputs are measurable in terms of quantity and quality.
     

    Name Description Recipient
    Approved Engineering Plan the plan for the engineering work approved by the Director, Solution Engineering Project office
    Approved SDSR A detailed design approved by the Director, Solution Engineering Project office
    Approved GEL List of hardware/software that is to be acquired approved by the Director, Solution Engineering. Project office
    Approved ICD An agreement, approved by the Director, Solution Engineering, of responsibilities among the organization owning the interfacing entities and boundary conditions and data at the design solution interfaces that will need to be implemented Project office

Activities

  1. An activity is a major unit of work to be completed in achieving the objectives of the process. A process consists of a sequence of related activities that transforms inputs into outputs and performed by the roles defined in the process. Activities are measurable in terms of efficiency and effectiveness. Identify the activities in the process and provide a brief description. The activities must correspond with the high-level process flow diagram above.

    .

    ID Name Description
    EED 1.0 Choose appropriate template Choose appropriate template based on input from external processes
    • Inspect the interim document from the external process

    • Select the correct template

    .
    EED 2.0 Populate the template Populate the correct template
    • Use the preliminary template

    • Fill out all required parts of the template

    EED 3.0 Receive Approval Obtain Approval
    • Project Office Lead sends the populated template to the SE Front Door Analyst

    • SE Front Door Analyst receives the populated template

    • SE Front Door Analyst obtains approval and signatures

    • SE Front Door Analyst sends approved OneSDLC artifact to the Project Office Lead

Procedure

  1. Procedure

EED 1.0 Choose appropriate template
  1. This step is to pick which template will be used based on between the Interface Design and Hardware Analysis or Design/System Configuration Validation OneSDLC document that will be used.

    ID Task Name and Description Role RACI Duties
    EED 1.1 Send e-mail to the SE Front Door


    This task involves inspecting external process input to choose the right template.
    The Project Office is responsible and will select the template based on the OneSDLC document that is needed for Interface Design, and Hardware Analysis or Design/System Configuration Validation that will be used.

    Project Office Lead
    R


     
    Send e-mail to the SE Front Door Analyst
    • Determine which template needs to be used based on which external process was used.

    • If the interim documentation came from Engineering Planning use the Engineering Plan template

    • If the interim documentation came from Solution Design use the SDSR template

    • If the interim documentation came from Interface Design use the ICD template

    • If the interim documentation came from Hardware Analysis and Design use the GEL template

    EED 1.2 Select the correct template
    SE Front Door Analyst
    R


     
    Select the correct template
    • Choose the template for use

    EED 1.3 Download correct template.
    Project Office Lead
    R Download correct template
    • Download the correct template for use

     

Cross-Functional Flow Diagram
  1. Figure 2.120.10-2

    This is an Image: 74889002.gif

    Please click here for the text description of the image.

EED 2.0 Populate the template
  1. This step is to pick the template that will be used and populate the template.

    ID Task Name and Description Role RACI Duties
    EED 2.1 Match up with OneSDLC template






    This task will involve using the correct template and populate it.
    Project Office Analyst R





     
    Match up with OneSDLC template
    • Analyst will look at the template and match up with the correct template.

      • Analyst will match the template that will be used

    EED 2.2 Parse and match all information in the template Project Office Analyst R Parse and match all information in the template
    • Analyst will take the template and will work with what is done with locations/positions/fields within the template

      • Analyst will use that information from the template to become a document

    EED 2.3 Check all required data in the template to become an OneSDLC artifact Project Office Lead R Check all required data in the template to become an OneSDLC artifact
Cross-Functional Flow Diagram
  1. Figure 2.120.10-3

    This is an Image: 74889003.gif

    Please click here for the text description of the image.

EED 3.0 Receive Approval
  1. This step is for the Project Office Analyst to look and review the template that will be used. Then fix the errors and validate the artifact.

    ID Task Name and Description Role RACI Duties
    EED 3.1 Send the populated template to the SE Front Door

    This task reviews the populated template for correctness and completeness
    Project Office Lead R







     
    Send the populated template to the SE Front Door Analyst
    EED 3.2 Receive the populated template from the project office SE Front Door Analyst R Receive the populated OneSDLC artifact from the project office
    • Will send and obtain the artifact that will be used

    EED 3.3 Obtain approval of the populated template SE Front Door Analyst R Receive approval of the OneSDLC artifact
    • Will receive the correct artifact that will be used

    EED 3.4 Receive approved OneSDLC artifact Project Office Lead R Receive approved OneSDLC artifact
    • Has signed the completed artifact for storage

Cross-Functional Flow Diagram
  1. Figure 2.120.10-4

    This is an Image: 74889004.gif

    Please click here for the text description of the image.